
Insightful Customs Rating
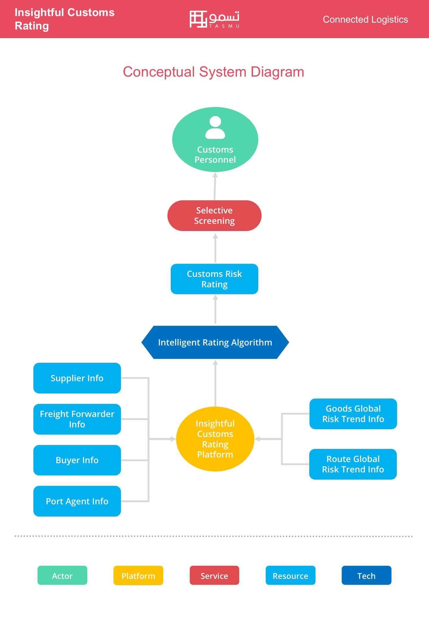
Provide customs authorities with intelligent rating algorithms to enable insightful and selective screening of inbound shipments. The Insightful Customs Rating service leverages analytical algorithms based on historical data of ships and vehicles to provide a reliable risk assessment and potentially align the required effort to screen and search inbound shipments accordingly.

Key Benefits
Optimized Service Operations
Insightful Customs Rating presents an intelligent sampling approach based on analyzed data, streamlining operations at the ports.
Enhanced Ease of Doing Business Index
A preferred traders’ program can be deployed to fast track business operators with large operations, clean historical records and trusted relationships.
Improved Logistics Performance Index
The service enables more efficient operations across key logistics dimensions including customs, international shipments, logistics competence and timeliness.
User Journey
Potential Service Features
- •Predictive Analytics
- •Automated Notifications
- •Automated Reports
Implementation Analysis
Implementation Timeline
Regulatory Conduciveness
Technology Commercial Viability
Investment Requirements
Key Implementation Considerations
Integration with international trade organizations
Compliance with local customs regulations
Policies to manage data collection from suppliers and its potential usage
Conceptual Diagram

Relevant Tech Solutions

